会计人必知!会计工作各岗位工作职责一览表 (收藏备用!)

admin 2025-05-27 146人围观 ,发现30个评论

老会计财务部会计工作各岗位工作职责一览表及常用模板,收藏备用吧!

包含:财务部工作职责概况及各岗位工作职责。。。。等

会计工作中常用的excel模板:现金流量表、应收账款分析、固定资产折旧表。。。。等

(文末免费领资料及教程权限学习)

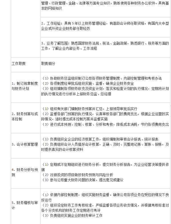
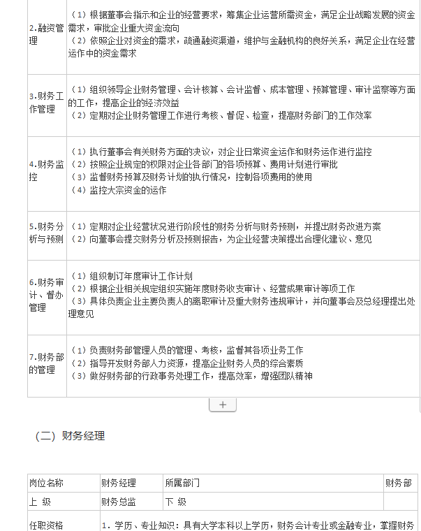
财务部工作职责概况及各岗位工作职责(展现部分,完整电子版文末免费领取)





会计工作中常用的excel模板(展现部分,完整电子版文末免费领取)




好了,由于篇幅原因,就和大家分享到这里,资料已打包好,需要会计人必知!会计工作各岗位工作职责一览表(收藏备用!)小伙伴,看文末。

通知获取


猜你喜欢
    不容错过